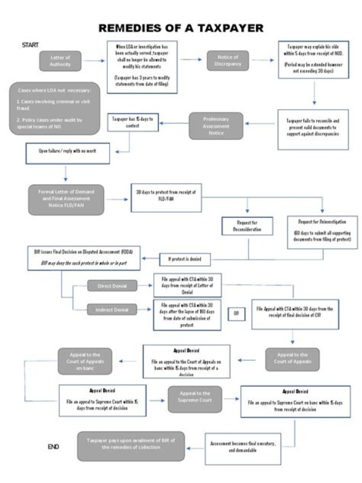
What is the tax reporting year?
A tax year is the 12-month calendar year covered by a tax return. In the U.S., the tax year for individuals runs from Jan. 1 to Dec. 31 and includes taxes...
A tax year is the 12-month calendar year covered by a tax return. In the U.S., the tax year for individuals runs from Jan. 1 to Dec. 31 and includes taxes...
Refund Type You have several options for receiving your federal individual income tax refund: Direct Deposit: The fastest way is by direct deposit into yo...
Importar dados do Finance para o Excel Caso queira obter a variação de preços de determinada ação, digite “=” em uma célula e cole a fórmula GOOGLEFINANCE...
A permanent establishment (PE) is a fixed place of business that generally gives rise to income or value-added tax liability in a particular jurisdiction....
While settling an account won’t damage your credit as much as not paying at all, a status of “settled” on your credit report is still considered negative....
Maintenance payments to you will stop if you remarry or enter a new civil partnership. Living with someone else in a relationship, without marrying or ent...
Can a Trustee Also Be a Beneficiary in Florida? The short, technical answer is “yes.” Nothing in Florida law prohibits a beneficiary of a trust from also ...
Proportional Tax. For the proportional tax, the substitutional effect tells us that the increase in marginal tax rate will lead to more leisure and less c...
Usually, anyone who was paid $600 or more in non-employment income should receive a 1099. However, there are many types of 1099s for different situations....
Are K-1 distributions taxable? Yes. If you’ve ever invested in a business such as partnership, C corporation, or LLC, or if you’re the beneficiary of a tr...